site stats
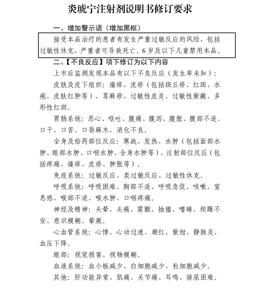
财新网:女童输液死亡后,中药注射液炎琥宁修订说明书。说明书最显著的修订是增加了黑框警告。炎琥宁的黑框警告中注明:“接受本品治疗的患者有发生严重过敏反应的风险,包括过敏性休克,严重者可导致死亡。6岁及以下儿童禁用本品”
发布时间:
1
数据加载中
Markdown支持
评论加载中...
您可能感兴趣的: 更多