site stats
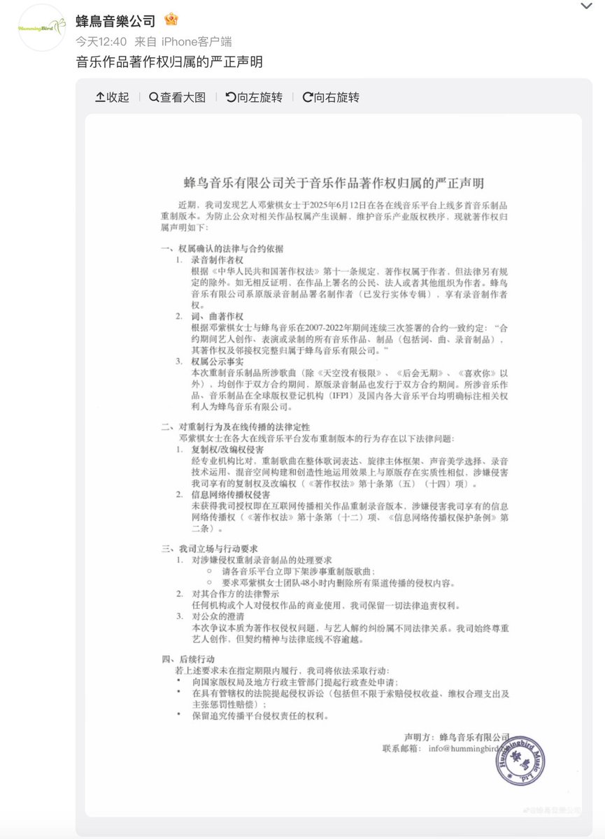
6月12日 邓紫棋重录并发行一些她作词作曲的旧歌,却被前公司律师函警告侵权,前公司称其拥有邓紫棋所有音乐作品的著作权。而邓紫棋则发微博吐槽,她从18年开始已经连续6年未收到任何旧歌版税,19 年解约前 6 个月左右的合法劳务费至今也是还没收到。声明中提到的“法律底线和契约精神”简直可笑。
发布时间:
3
数据加载中
Markdown支持
评论加载中...
您可能感兴趣的: 更多