site stats
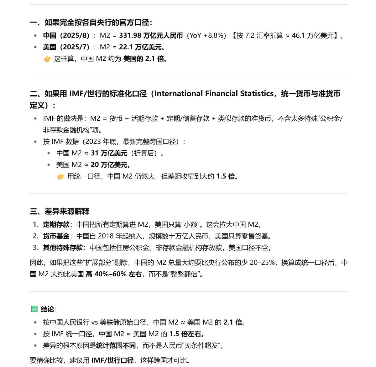
有人说人民币和美元M2统计口径不同,的确不同,我让Grok和Chatgpt在查了下,统一口径下,人民币M2约是美元M2的1.5倍。
发布时间:
1
数据加载中
Markdown支持
评论加载中...
您可能感兴趣的: 更多